忍者ブログ

車いすユーザーの目線で「京のまち」週1回愚痴ります。 お付き合いくださいね。

×

[PR]上記の広告は3ヶ月以上新規記事投稿のないブログに表示されています。新しい記事を書く事で広告が消えます。


現在東京五輪・パラリンピック開催中の

感染拡大回避に向けて、前例にない

猛スピードで新型コロナウィルスワクチンの接種が全国各地で行われている。

620日、今年682歳になる父も

ファイザー製のコロナワクチンの第1回目の接種が終了した。

父は副反応とは、無縁に様子である。

621日マメも

新型コロナワクチン優先接種

「いびきがひどい」「ぽっちゃり」も対象に?

https://news.yahoo.co.jp/articles/41e84c8b6d9afae3d

を見つけたので紹介する。

 

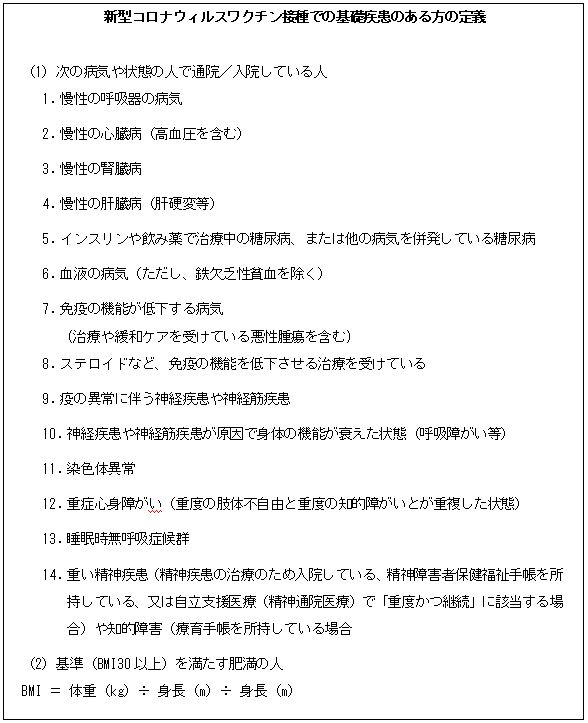
厚生労働省が決めた新型コロナウィルスワクチン接種での

基礎疾患の定義は、以下の表のとおりである。



以上に紹介するサイトを読む限り接種対象の

可否の判断は、かかりつけ医に一任されるようだ。

脳性麻痺のマメは、基礎疾患リストの対象に該当しないそうだ。

だが京都市に転居後に、かかりつけ医に

訪問診療日の接種を要望している。

 

現在大勢の人達が接種の順番を待っている中、

今後も発言力のある悪意を持った人達が

ウソの申告を行ってしまう事例も頻発するであろう。

今後家族だけで日常生活を過ごし地域で孤立しがちな

“重い精神疾患のある人達”や

“重症心身障害の人達”等の人達が、

「ワクチン接種の話しは、聞いたことがない。」と

接種のチャンスを逃さない為、行政機関任せに

しない方が良いと思いながら今回のブログを終える。

PR


616日マメは

京都新聞 / 市バスの車いす介助、手伝えることは? 

基本は「運転士に任せて」でもできることも

https://www.kyoto-np.co.jp/articles/-/579515

を見つけた。

 

「車いすユーザーが路線バスへの乗降の際は、

安全面を考えると例え介助者が同伴していても、

乗降介助は研修を受講している運転手に任せて当然。」と、

今まで疑いもなく思い込んでいたマメ。

この記事の見出し欄を読んで

「何でこんな記事を京都新聞は発表したの?」

と考え込んだ。

だが想像を膨らませてみると

「人によっては、知らない運転手よりも

気心の知れた親や友人・ガイドヘルパーの方が、

安心して乗降介助も任せられる。」や

「運転手は忙しい。せめて息子()の介助は、

乗降介助も親の責任として行う。」等

様々に考えている人が数多く存在していても変ではない。

今でも乗車拒否問題や運転手の障害者への対応問題に

悩ませている車いすユーザーとその家族達は、

一見どうでも良いと考えられるこの記事について

どのように考えているのだろうか?



京都市「財政破綻」の危機高い職員給与・手厚い敬老パス

https://www.yomiuri.co.jp/politics/20210526

 

現在マメが引っ越ししようとしている京都市が、

財政破綻の危機に陥っている。

 

もし北海道夕張市のように総務大臣から

財政再生団体に指定でもなったら、

住民サービスが真っ先に大幅に削減されてしまう。

 

例え話としてよく言われている

「鉛筆一本買うのにも国にお伺いを

立てる必要がある」ことになれば、

世界各国から馬鹿にされる。

 

最初ニュースを見聞きした人は

「京都市は交通の便が良く、世界有数の

観光都市の1つでしょ。財政危機なんて

考えられない。」と思っていただろう。

 

理由は以上のサイトのように様々であるが、

マメから考えれば「贅沢のし過ぎ!」。

 

今後門川大作京都市長の更なる

財政再建に関する手腕を期待したいが

「真っ先に京都市議会議員を削減し、

次に京都市営バス及び地下鉄の

民営化と京都市営住宅の空き部屋の

民間事業所による活用を行わない限り、

赤字を産んだ張本人が聖域なき

財政再建なんて出来ない!」

と思っているマメ。

門川市長自ら 市長VS 市議会 の

構図を作る覚悟はあるだろうか?



再生医療とは、病気やけがなどで機能を失った組織や

臓器を修復、再生する治療のことです。

患者自身、または他者の幹細胞

(全ての細胞のもとになる細胞)などを用いて

特定の組織や細胞を人為的に作り出し、

それを移植することで失われた組織や

臓器を再生することが可能という考え方。

 

山名伸弥氏が2012年にノーベル生理・医学賞を受賞し、

急に我が国でも注目の的となったips細胞と再生医療。

以上の図のように発症からの時間と

程度にも異なるが、臓器移植・細胞の

再生等による障害・病気・美容等の

運動能力に関する症状の悪化防止・改善が、

今最も期待されている医療だ。

 

マメのような脳性麻痺や脳卒中・

脊髄損傷の人達も、以下の2つのサイトのように

幹細胞治療によって運動能力に関する症状の

悪化防止・改善されるそうだ。

脳性麻痺に対するStemcell幹細胞治療

https://kansaibou.tokyo/%E8%


世界初、
iPS細胞により脊髄損傷を治療する臨床研究

https://www.senshiniryo.net/column_a/36/index.html

 

20206月現在、再生医療を受けたときの保険適用は、以下のとおりらしい。

 

再生医療は保険適用される?適用される治療と適用されない治療を紹介https://media.cellmedicalteamjapan.com/treatment

 

長期間にも及んでいるコロナ禍でも
研究を継続してくれた研究者達には、
マメは本当に頭が下がる思いだ。



今年度(令和3年度)、障害者福祉サービスの

報酬改定が行われた。

マメが今回の改定での注目点は、

“感染症や災害への対応力の強化”だ。

具体的には太字で記載した以下の2つが改定後行われるそうだ。



感染症の発生及びまん延の防止等に関する

取組の一環として“訓練”を今後は行うようであるが、

「医療関係者だけなのか?」それとも

「支援事業所と医療関係者だけなのか?」等

訓練参加対象によって、マメ達障害者と

その家族も感染症への意識と自覚も変わる。

よって、実施主体となるであろう市区町村と

民生委員・自治会役員等関係者は、

障害者とその家族からの意見も聴き取らないと

訓練自体が形骸化する可能性が

高くなるとマメは思う。

 

国民の殆どの人が感付いているであろう

新型コロナ感染症対策による財源不足を

口実とした2021年総選挙後の

大増税を選ぶか?

それとも報酬改定の実現を選ぶか?

政権党自民党は、国民の態度を

今から見極めているに違いない。

プロフィール
HN:
マメ
性別:
非公開
カテゴリー
P R
Copyright ©  -- マメの愚痴日記 --  All Rights Reserved

Design by CriCri / Material by petit sozai emi / powered by NINJA TOOLS / 忍者ブログ / [PR]